Goals
01
Consolidate Tools
Merge QualPic, NetPic, and Beacon Value into a single platform so consultants work from one source of truth.
02
Visualize Data
Surface network quality, discounts, and access gaps through map-based views that are easy to read and act on.
03
Design for Live Use
Build an interface that holds up in the room. Fast, responsive, and clear enough to support real conversations with clients.

User Persona

Name:
Sarah Evans
Age:
42
Title:
Health Consultant, Mercer
Specialty:
Actuarial & Financial Consulting
Bio
Sarah has 15 years of experience advising clients on healthcare networks, carrier contracts, and cost strategy. She's methodical, data-driven, and accountable for the quality of insights she brings into every client meeting.
Goals
- Streamline Workflow: Sarah wants to consolidate her tools into one platform to simplify her work and increase efficiency.
- Enhance Client Conversations: She aims to provide real-time, data-driven insights during client meetings to foster deeper engagement and trust.
- Holistic Network Analysis: Sarah seeks to deliver more comprehensive evaluations by visualizing all network aspects in one place, ultimately driving better client outcomes and additional revenue for Mercer.
Pain Points
- Inefficiency in tools: Sarah currently uses multiple tools like QualPic, NetPic, and Beacon Value to analyze network quality, access, and disruption, leading to a fragmented and time-consuming workflow.
- Data Overload: Managing large, complex datasets across different platforms can be overwhelming, causing delays in generating insights for clients.
- Real-time engagement: Struggles to pivot between tools quickly during client discussions, limiting her ability to respond dynamically and maintain client engagement.
Problem
Mercer consultants were juggling three tools to answer a single question: how good is this network? QualPic handled quality data. NetPic covered discounts. Beacon Value tracked access and disruption. None of them talked to each other.
Jumping between platforms mid-meeting broke momentum and made it hard to give clients a complete picture on the spot. Insights that should have taken seconds to surface took much longer, and the seams between tools showed.

Design Approach
We started by interviewing Mercer consultants. We wanted to understand the workflow before touching any UI.
From there we moved into wireframes, testing concepts early and often. Each round of feedback shaped the next. We paid close attention to how consultants navigated during client meetings specifically, since that use case had the highest stakes and the least room for confusion.
The iterative process helped us stay grounded. Every design decision came back to the same question: does this make the consultant's job easier in the moment that matters most?
The final interface is map-first, with layered data controls that stay out of the way until you need them. It's designed to feel focused, not feature-heavy.

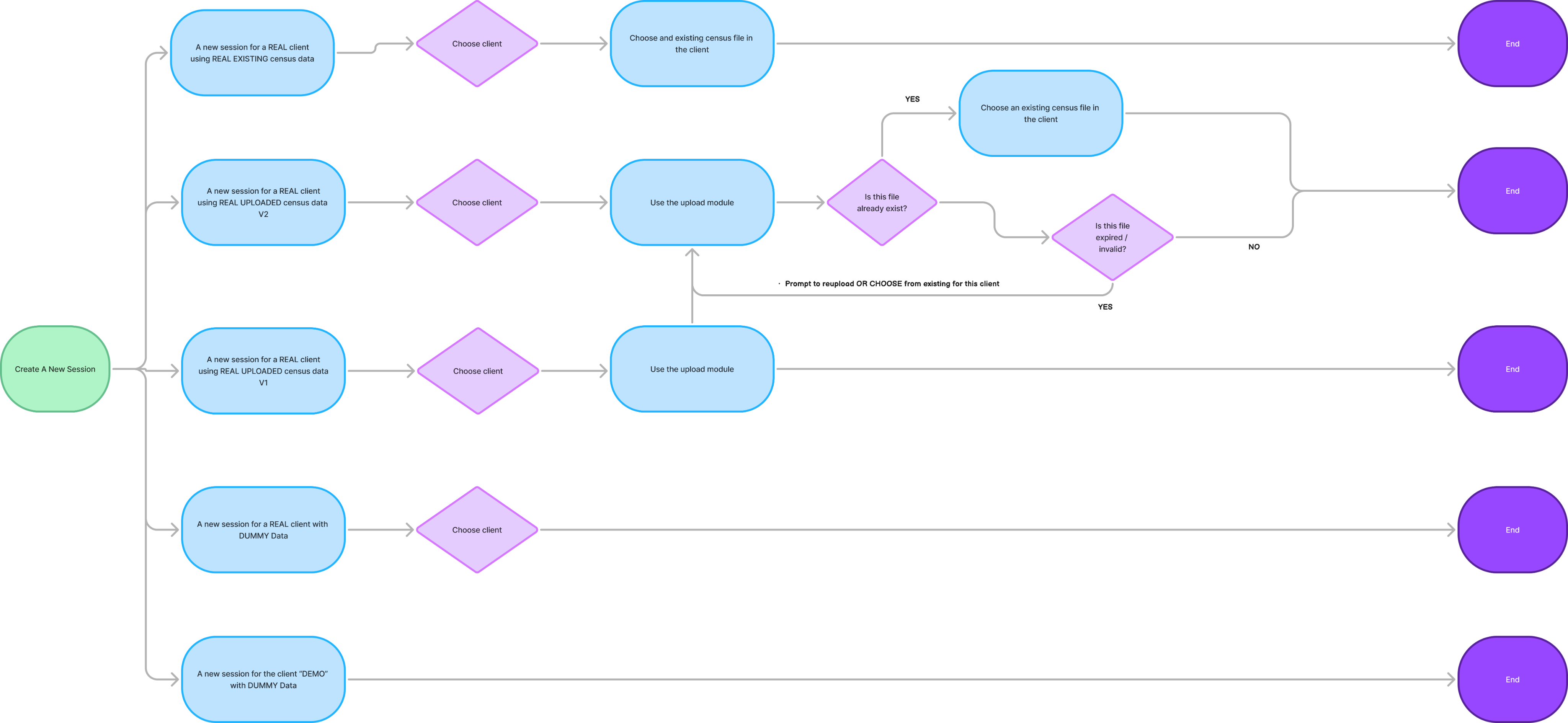
User Workflows


Solution
We designed a unified, map-centered application that brought all three data sets into one interface. Consultants could view network quality, discounts, and claims data together. Filtered by region, physician specialty, or network tier, without leaving the screen.
Key features:
Quality data pulled from Clarify datasets, layered directly onto the map. Network discount data migrated from NetPic into a dedicated view. A claims overlay that surfaced access gaps and high-risk areas at a glance.
The app was built for real-time use. Role-based permissions kept the experience clean for each user type: consultants controlled and configured the data, clients viewed results without noise, and power users handled backend accuracy through API integrations.

Impact
Beacon Networks gave consultants one place to do work that previously required three. Network quality, discounts, access, and disruption data all lived in the same map-focused interface, and that consolidation had a real effect on how consultants showed up with clients.
Meetings moved faster. Consultants could respond to questions on the spot instead of hunting across platforms. The role-based structure kept each user focused on what they needed, which reduced noise and improved the quality of those conversations.
For Mercer, that translated directly into stronger client relationships and new revenue opportunities. Outcomes that came from fixing a workflow problem, not from adding features.
Hi-Fi Designs
